川背さん問題集
- ダウンロード商品¥ 500
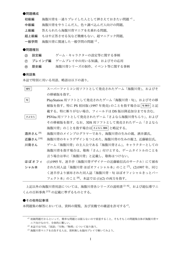
海腹川背に関する問題を集めた「川背さん問題集」。海腹川背マニア向けの難問ぞろい。資料集としてもマニア必読の一冊です。 執筆:TKDL(@TKDLa) 表紙:のあのあ(@noanoa51782978) 詳細は下記URLより。 http://kawase-tas3.net/kawase3quiz/index.html コミックマーケットC91で頒布したものを一部修正、電子化。
海腹川背に関する問題を集めた「川背さん問題集」。海腹川背マニア向けの難問ぞろい。資料集としてもマニア必読の一冊です。
執筆:TKDL(@TKDLa)
表紙:のあのあ(@noanoa51782978)
詳細は下記URLより。
http://kawase-tas3.net/kawase3quiz/index.html
コミックマーケットC91で頒布したものを一部修正、電子化。









